网站首页
工作室概况
工作室介绍
团队成员
运行管理
保障机制
工作动态
专业与课程建设
专业建设
课程建设
教学资源
教学改革
社会服务
成果展示
探讨交流
技术前沿
今天是
欢迎访问王晓财经名师工坊!
栏目导航
工作室概况
工作动态
专业与课程建设
教学改革
社会服务
成果展示
探讨交流
技术前沿
全站搜索
工作动态
您当前的位置是:
首页
>
工作动态
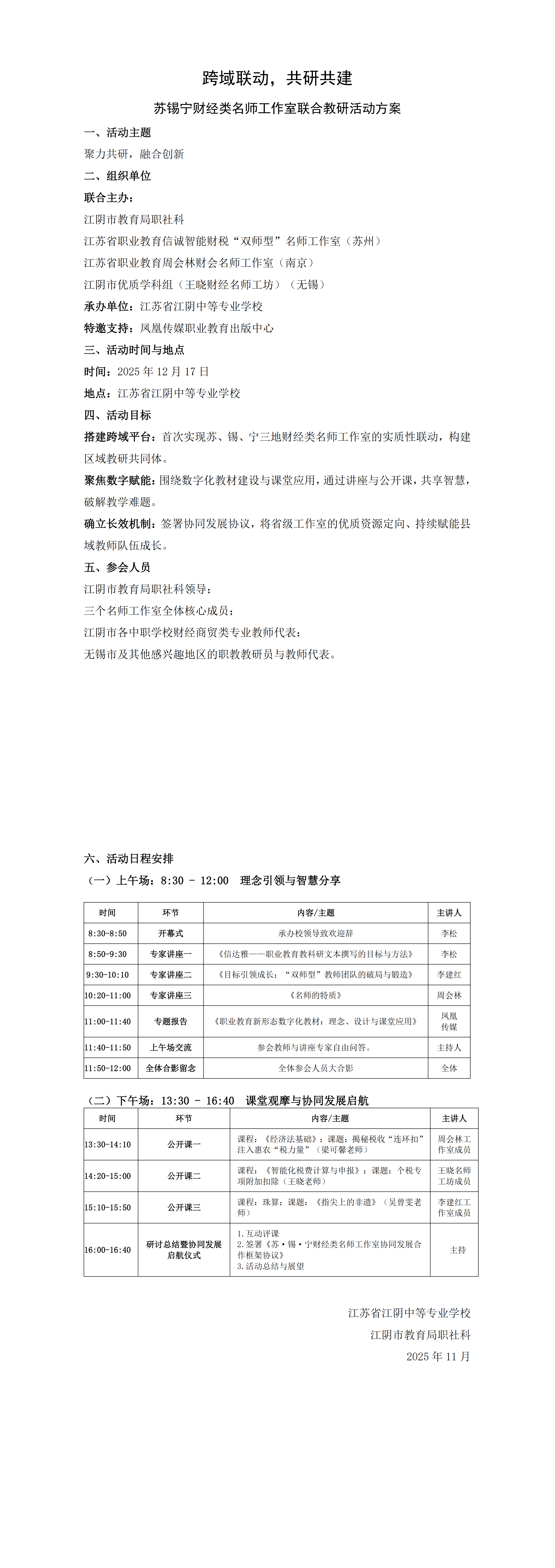
苏锡宁财经类名师工作室联合教研活动方案
日期:
2025-11-26
Copyright 2015 All Rights Reserved 版权所有 江阴中等专业学校
地址:江阴市人民西路532号(江阴万达广场向西500米)